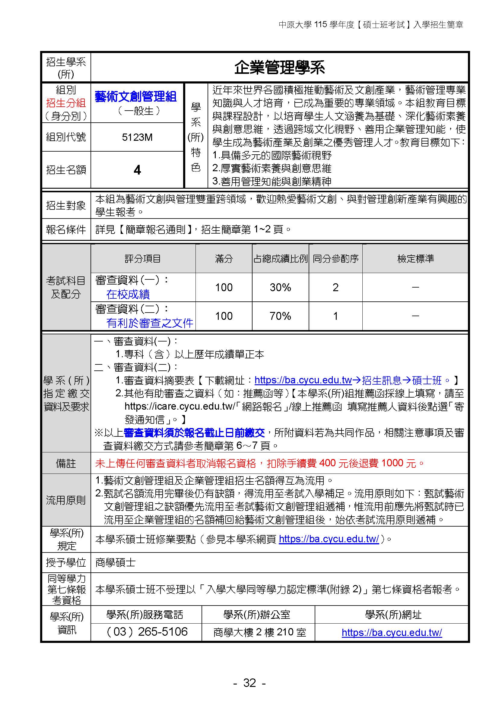
【115學年度】企管系碩士班考試入學【藝術文創管理組】 2025年9月25日/在: 碩士班 /通過: 賴 志瑋報名期間:114年12月22日(一)09:00至115年01月19日(一)12:00止 網路報名 繳費期間:114年12月22日(一)09:00至115年01月19日(一)15:30止 資料上傳期間:114年12月22日(一)09:00至115年01月19日(一)17:00前 資料上傳 參考資料如附件 甄試招生簡章、審查資料摘要表下載 [WORD] [ODT] 推薦函:採用線上推薦函,請於報名系統填寫推薦人資料後點選「寄發通知信」 https://ba.cycu.edu.tw/wp-content/uploads/2020/03/CYBA-logo-png-300x135.png 0 0 賴 志瑋 https://ba.cycu.edu.tw/wp-content/uploads/2020/03/CYBA-logo-png-300x135.png 賴 志瑋2025-09-25 09:20:102025-11-21 10:50:10【115學年度】企管系碩士班考試入學【藝術文創管理組】